Skip to main content
Skip table of contents

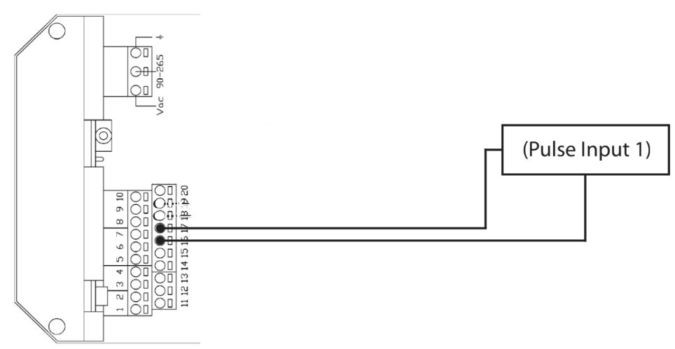
McCrometer L-Series - Wiring

The McCrometer is to be connected to any wildeye with "C" in the name, I.e. WILD-E-R-MAC-MAS

image-20240520-013523.png
image-20240520-013529.png

image-20240520-013535.png

JavaScript errors detected

Please note, these errors can depend on your browser setup.

If this problem persists, please contact our support.